INTRODUCTION
The role of artificial intelligence (AI) in the consumer journey has resulted in significant changes. AI technologies such as augmented reality-based virtual try-ons can enhance the perception of usability, immersion, and personalized recommendations, making online shopping experiences more realistic [1–4]. Therefore, digital transformation through AI, such as virtual showroom [3], should be able to reduce the need for physical interaction. However, despite increasingly realistic technology, consumers still combine physical and digital experiences to ensure the best purchasing decisions. In other words, technological advancements have not completely replaced consumers’ need for in-person product validation. Consumers can touch, feel, and evaluate products in brick-and-mortar stores and then order online from the comfort of their homes, a process known as showrooming [5]. Interestingly, instead of a positive result, retail across different channels, both online and offline, are becoming less beneficial to each other. Consumers in this era are becoming increasingly sophisticated in gathering information and detail of products from various channels before making a purchase decision, and this behavior is known as cross-channel free-riding behavior [6]. This behavior becomes unfavorable due to the free-riding behavior of consumers on one of the channels. It is thought to minimize the role of retail offline stores in the shopping journey [7]. The phenomenon of showrooming has captured the attention of retailers and prompted them to start taking action to address the problem [5].
For academics, research related to showrooming has been conducted in various research contexts and across different product categories, viewed from a behavioral and retail point of view. Showrooming is more than just pricing [8]; other factors such as perceived quality improvement, in-store sales assistance, and anticipation of regrets have been identified as drivers for customers to do showrooming. Several studies have utilized theoretical foundations to explain this behavior. For example, [9] researched showrooming behavior using the Stimulus–Organism–Response (S-O-R) model, focusing on behavioral intention, with limited analysis of actual behavior. Furthermore, [10] understands showrooming behavior underpinning the TPB theory integrated with the Technology Acceptance Model (TAM) in the context of electronic products purchasing. Interestingly, showrooming behavior produces positive consequences where consumers feel they have avoided regret. Otherwise, consumers may make less optimal product option, and, in the end, they pay higher prices for the same product. More advanced, [11] further identifies the reasons why consumers engage in showrooming behavior and the resulting consequences using the integrated S-O-R-Motivation Opportunity Ability (MOA) framework and the Situation Actor Process-Learning Action Performance (SAP-LAP) model. Based on existing research, Avoidance of Regret is identified as a consequence of showrooming. However, it has not been empirically tested whether regret avoidance is a behavioral outcome of consumers. Thus, empirically verifying this is necessary [11]. Showrooming behavior makes consumers move from one channel to another channel, so it takes additional time [8]. Examined situational factors related to shopping: time pressure. The findings prove that time pressure negatively affects the decision to showrooming. This study did not ask questions to evaluate how respondents remembered the time pressure they felt during the purchases they were considering. They suggest that future research is necessary to examine how time pressure, as a moderating variable, affects certain shopping situations. Shoppers who feel rushed are less likely to visit showrooms. Although numerous studies on showrooming behavior have been conducted, the factors driving this behavior are still relatively limited, particularly in emerging markets [8,12].
This study fills the gap in previous research discussed in the following studies: [13] conducted research on how perceived usability and perceived ease of use, as well as the consumer personnel, are related to the intention to develop webrooming or showrooming behavior, [13] suggested that future research is necessary to explore another driving factor of omnichannel behavior, namely showrooming, and [13] also suggested that future research explore various sectors, for example, sports equipment products, beauty products, and luxury goods markets, which have experienced an explosion in online commerce. Therefore, this study seeks to fill this gap by examining showrooming behavior in the cosmetics and skincare product categories in Indonesia [14]. This focus is relevant considering that the cosmetics industry in Indonesia is one of the national priority sectors. Based on information published by the Ministry of Industry of the Republic of Indonesia, this sector is projected to experience annual growth of 5.91% and has high export potential to countries with similar climate characteristics, such as Singapore, Thailand, Brunei Darussalam, the Philippines, Malaysia, and Vietnam. Therefore, this study has practical and strategic significance in the context of the development of the national beauty industry and the dynamics of consumer behavior in emerging markets. This study integrates TPB and SOBC as theoretical frameworks in explaining phenomena. The SOBC framework can be used in analyzing the functional environment-cognitive-behavioral events that precede and result (antecedent and consequences) [15]. This framework has been used as a theoretical basis to explain various forms of behavior, including the online grocery shopping experience [16], pro-environmental behaviors such as purchasing eco-friendly clothing [17], energy-saving habits [18], and livestreaming [19]. However, to the best of our knowledge, the SOBC model has not been studied in the omnichannel context, particularly showrooming. Furthermore, this study also explores the role of time pressure as a moderating variable.
Based on the research gap and future research direction from previous research, this study adopts a conceptual approach by integrating key elements of the SOBC framework and the Theory of Planned Behavior (TPB), without testing both models in their entirety. The selection of the constructs of sales staff assistance (SSA), social influence, online purchase convenience, intention, showrooming behavior, and avoidance of regret (AoR) is based on theoretical considerations that these variables are the most relevant determinants in explaining the mechanism of showrooming behavior formation. Finally, this research is expected to provide theoretical contributions by developing an understanding of consumer behavior in an omnichannel context, as well as practical and managerial contributions for businesses in designing more effective marketing strategies in the retail industry.
LITERATURE REVIEW
THE THEORY OF PLANNED BEHAVIOR
The TPB is an extension of the Theory of Reasoned Action (TRA) [20]. TRA explains that a central factor in the TPB. A key aspect of the TPB is the individual’s intention to perform a specific behavior. This intention is defined as the motivational factors that influence behavior, indicating how committed people are to trying and the effort they plan to invest in executing the behavior. Generally, a stronger behavioral intention will engage a specific behavior or correlate with a higher likelihood of performing that behavior. Behavioral intention is characterized as the possibility of the individual engaging in the act of interesting behavior and is a function shaped by three components, namely attitude, subjective norms, and control of perceived behavior [21].
STIMULUS–ORGANISM–BEHAVIOR–CONSEQUENCES (SOBC) MODEL
The SOBC model evolved from social learning theory [15] and is an extension of the S-O-R model which states that several aspects of an environmental situation (S) influence the internal state of the person or organism (O), which in turn drives behavioral responses (B) and consequences (C) as post-behavioral. SOBC proposes a logical and systematic relationship among SOBC. This stimulus or situation is defined as the discriminatory stimulus and its broader predecessor environment. This stimulus can be overt or covert. Therefore, the term “organism” is defined as cognitive processes that play an important mediating role in representing the variables of people interacting with both the environment and behavior. Behavior is defined as responses or behavioral patterns that can be overt or covert; consequences are the outcomes that follow this behavior, which can be reinforcing or punitive, overt or secretive [22,23].
The S-O-R model has previously been applied in various studies. Reference [25] conducted two studies related to showrooming. Study 1 aimed to improve understanding of situational and intentional showrooming behavior, and further studies examined and validated models based on S-O-R. According to [25], the S-O-R paradigm offers space to combine cognitive roles and affective states in the form of attitudes and desires, which will increase understanding of showrooming behavior.
Furthermore, [9] conducted showrooming behavior research using the S-O-R model, but the analyzed responses were only limited to analysis on actual behavior. This study uses the SOBC and TPB models in explaining the research mechanism because the SOBC framework can be used in analyzing functional, environmental-cognitive-behavioral events, both preceding and resulting (antecedent and consequences) [15]. Existing research has conducted analyses using the SOBC model; for example, [26] combines qualitative data using the SOBC model to discuss the advantages of social media and its consequences on student performance in higher education. Research findings reveal that expressing fear of missing out (situation) is associated with feelings of overload (organism), which in turn is linked to a lack of self-regulation (behavior) and ultimately decreased performance (consequences). Reference [27] investigates how online customers’ purchasing experiences affect their purchase intentions and susceptibility to believing fraudulent news and engaging in fraud. This research is based on the development and support of a conceptual model and hypothesis testing with the SOBC framework. The online shopping experience is a stimulus (S) trust and satisfaction organism, which reflects as the impact of stimulation on the customer’s internal state (O), and then the customer’s purchase intention is a behavioral reaction variable (B), which then drives the tendency to believe and act on scam news/fraud, representing its consequences (C). The findings prove that positive customers’ online shopping experience has enhanced the level of online shopping satisfaction, and positive customer satisfaction with online shopping has enhanced trust and intentions.
SHOWROOMING BEHAVIOR
There are two dominant behaviors in the current era, namely showrooming and webrooming behavior [13]. The behavior of consumers who carry out analysis and research in-store before purchasing goods online or via mobile devices is also called showrooming. Meanwhile, webrooming is the behavior of consumers who carry out analysis or research online or via cell phone before purchasing items in the offline store [28]. Showrooming occurs when consumers research detailed information in offline retail stores but in the end make purchases online at competing retailers [8]. Using offline and online channels, showrooms engage in purchasing (specifically, looking for the retailer that offers the best price for the product) and some cognitive stimulation when searching for and comparing price information [13]. Showrooming is beneficial for consumers, as it helps consumers avoid product returns by resolving uncertainties from offline product assessment [29]. Apart from that, showrooming enables consumers to enjoy selected products at lower prices online [30].
HYPOTHESIS DEVELOPMENT AND RESEARCH MODEL
HYPOTHESIS DEVELOPMENT
SALES STAFF ASSISTANCE, BETTER ASSORTMENT, AND ONLINE PURCHASE CONVENIENCE ON SHOWROOMING BEHAVIOR
The quality of in-store salespeople becomes important when consumers decide to do consumer showrooming [8]. Consumers seek sales help when shopping difficulties arise [9]. The help of sales staff in offline luxury stores can increase consumers’ motivation to visit physical stores to research information about products before making a purchase decision [9]. Otherwise, consumers seek discussion and consultation before making an online purchase decision to reduce post-purchase dissatisfaction [8], which is supported by the findings of [9] that the positive influence of SSA enhances the positive effect on showrooming intentions. So, a hypothesis was formed:
H1: Sales-staff assistance (SSA) has a positive effect on customer showrooming intentions.
The advantage of online shopping for consumers is the variety of products and consumers get the best products. AI also has a role to help consumers to find the best product that is more personalized. Otherwise, offline stores have competitive prices and a wide selection of products. However, when offline stores do not adequately meet consumer needs due to a lack of product diversity and price advantages, it can benefit online retailers, thus encouraging consumers to showrooms [31]. This is supported by [10,32] that product assortment across different channels can increase motivated consumers to engage in showrooming behavior. So, the following hypothesis was formed:
H2: Better assortment (BA) has a positive effect on consumer showrooming intentions.
Convenience refers to a broad range of human activities, including work, travel, exercise, cooking, and shopping. So, convenience has a general meaning, namely ease in the activities carried out [33]. Convenience is a context-based concept [34]. Convenience has dimensions, one of which is the convenience when consumers do online shopping. This comes along with the advancement of the internet and online shopping technology. This is evidenced by findings [35,36] which show that the convenience of online purchases stimulates consumers to buy products online after conducting offline searches. So, in the end, consumers can integrate offline and online shopping. So, the following hypothesis was formed:
H3: Online purchase convenience (OC) has a positive effect on consumer showrooming intention.
SOCIAL INFLUENCE ON SHOWROOMING INTENTION
According to the TPB, subjective norms are defined as the extent to which people’s opinions are important in influencing certain behaviors [20]. Based on [5], subjective norms refer to the extent to which a person perceives the expectations of others, as indicated by the importance they attribute to the use of specific technologies. Existing research proves that when others assume that showrooming behavior is an accepted behavior, it will encourage showrooming intentions [37,38]. This is supported by the findings of [39,40] that social influence has a positive effect on intention and showrooming behavior. So, the following hypothesis was formed:
H4: Social Influence (SI) has a positive effect on showrooming intention.
SHOWROOMING INTENTIONS ON SHOWROOMING BEHAVIOR
Based on TPB, intention arises directly from attitude toward behavior [20]. Attitudes influencing behavioral intentions are considered direct antecedents to actual behavior [20]. High purchase intent reflects an increased chance of purchase. If consumers have a positive purchase intention and positive brand engagement, it will enhance purchase decisions [41]. So, the following hypothesis was formed:
H5: Showrooming intention has a positive effect on showrooming behavior.
SHOWROOMING BEHAVIOR ON AVOIDANCE OF REGRET
Avoidance of Regret is described as a customer’s tendency to deny rather than admit that their decision taken was indeed wrong [42]. Regret occurs when consumers believe that they need more quality and/or quantity of information when making decisions [43]. So, that guilt has to do with mistakes made by buyers in evaluating information. In online shopping, there is uncertainty regarding both product suitability and information. Thus, product uncertainty occurs when consumers buy products that are not suitable. However, this can be overcome by touching and feeling products in physical stores before doing online shopping [21]. Showrooming behavior occurs when consumers visit physical stores to feel products before placing orders in online stores [44]. As a result, showrooming helps consumers to reduce uncertainty in the process and psychological uncertainty when making in-person online purchases. AoR bridges a basis for understanding consumers’ intentional visits to physical retail stores before making a final purchase on an online site [21]. Supported by previous research findings, AoR is a potential consequence of showrooming behavior [45]. So, the following hypothesis was formed:
H6: Showrooming behavior has a positive effect on Avoidance of Regret.
MODERATES TIME PRESSURE (TP) SHOWROOMING INTENTION ON SHOWROOMING BEHAVIOR
Time pressure is seen as the limited time available to consider information or act [46]. According to [47], consumers can make hasty decisions quickly, which can impair their normal information processing abilities and potentially lead to impulse purchases. As time passes, pressure increases, making consumers more anxious about missing out on a great opportunity. This heightened pressure encourages consumers to make purchasing decisions [47]. Online is often used by buyers who have limited time [48]. When consumers are highly motivated to engage in showrooming, those who lack time will demonstrate strong intention to act [25]. So, the following hypothesis was formed:
H7: Time pressure (TP) moderates showrooming intention on showrooming behavior.
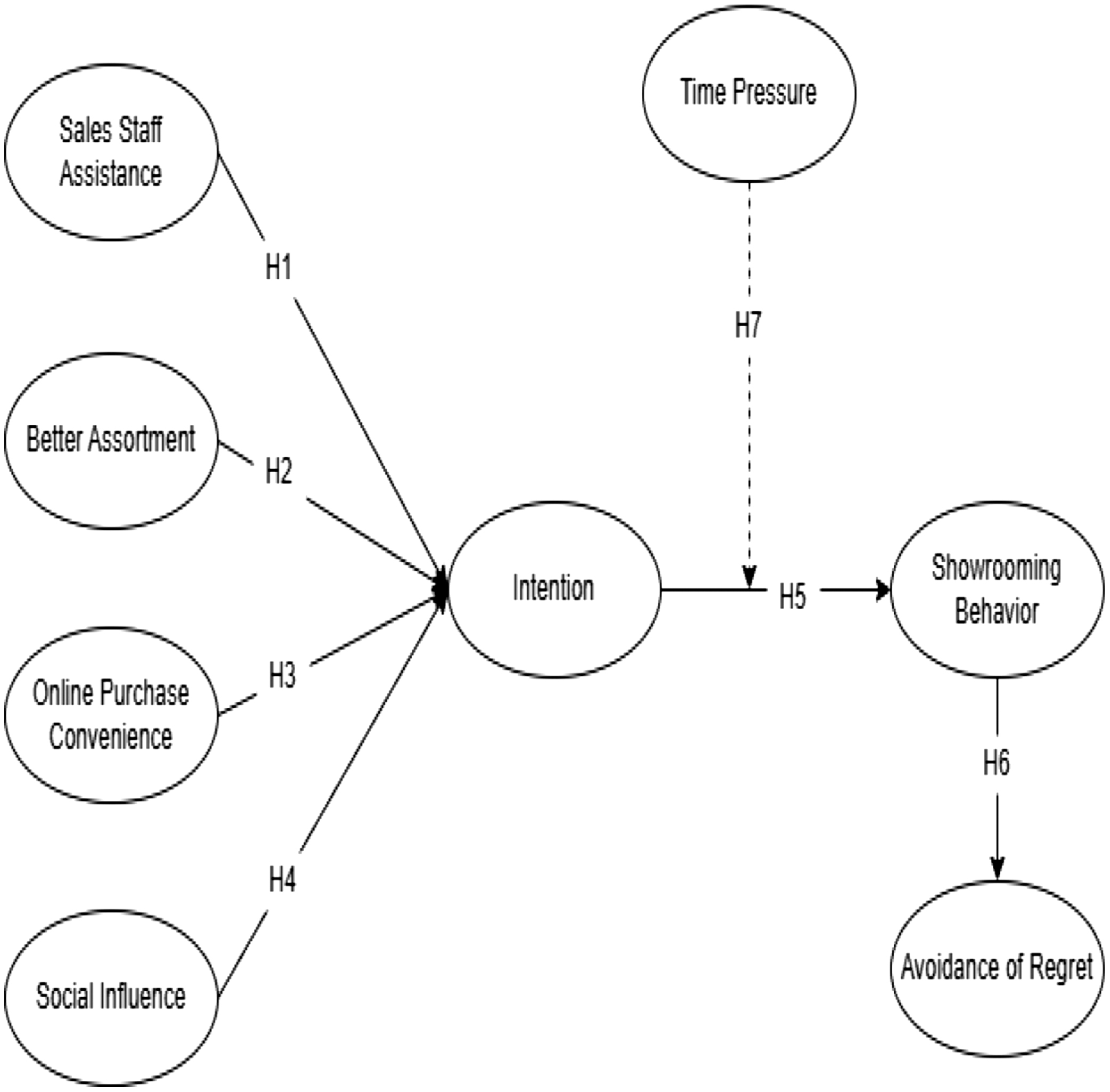
Based on the hypothesis development, Fig. 1. shows a research model that illustrates the testing of the effects of SSA, BA, online purchase convenience, and social influence on showrooming intention. Furthermore, showrooming intention is predicted to drive showrooming behavior, which ultimately results in emotional consequences, including regret. This model illustrates how the experience in a physical store and the superiority of online channels shape consumer showrooming behavior and the psychological impact after a purchase.
Fig. 2. Bootstrapping results from Smart-PLS 4.0.
Fig. 3. Interaction Effect of Time Pressure x Intention to Showrooming on Showrooming Behavior.
METHODOLOGY
The design of this study refers to research conducted by [10]. The study was divided into three question sections. First, this study used screening questions to determine respondents who fit the criteria. The filter questions are as follows:
Q1. Have you ever “intentionally” looked information and research about products in an offline retail store before buying cosmetic and skincare products online?
Respondents who answered “Yes” to the screening question (Q1) were included in the research sample, while respondents who answered “No” were eliminated from the participant list. Second section questions about cosmetic and skincare products and consumer demographics. In addition, the study asked about other types of products. This question aimed to identify whether offline information searches, but online transactions also occurred in other product categories.
The third part is a research questionnaire that provides a research statement (research instrument) to analyze showrooming behavior. Respondents rated the statements using a five-point Likert scale. Research instruments are adapted and validated from various previous studies. SSA, BA, and online shopping convenience were adapted and validated by [49]. Social influence [50] was validated by [5], intention was adapted and validated by [10], behavior was adapted by [44], AoR was adapted and validated by [45], and the last is time pressure as a moderating variable adapted from [51].
This study uses SEM-PLS with SmartPLS 4.0 software to analyze the research model. This analytical tool is used because it can examine measurement models (i.e., assess the psychometric properties of scales) and structural models (i.e., hypothesis tests) [52].
RESULTS
CHARACTERISTICS SAMPLE
This study distributed questionnaires online and offline to respondents. A total of 511 respondents filled out questionnaires, and only 474 are qualified for further analysis. The survey results are given in Table I.
Table I. Description of characteristics of the sample
| Gender | Total | Percentage | Age | Total | Percentage |
|---|---|---|---|---|---|
| Female | 321 | 68% | 16–30 | 454 | 96% |
| Male | 153 | 32% | 31–45 | 20 | 40% |
| 474 | 100% | 474 | 100% | ||
| Occupation | Total | Percentage | Shopping frequency | Total | Percentage |
| University student | 402 | 85% | 1–3 times | 255 | 54% |
| Entrepreneur | 11 | 2% | 4–6 times | 131 | 28% |
| Lecturer | 4 | 1% | 7–10 times | 48 | 10% |
| Employee | 43 | 9% | > 10 times | 40 | 8% |
| Civil servant | 8 | 2% | 474 | 100% | |
| Others | 8 | 1% | |||
| Purchase stage | Total | Percentage | Income | Total | Percentage |
| First purchase | 252 | 53% | < 1million | 239 | 50% |
| Second purchase | 165 | 35% | 1–3 million | 140 | 30% |
| Third purchase | 57 | 12% | 3–5 million | 46 | 10% |
| > 5 Million | 49 | 10% | |||
| 100% | 100% |
Besides cosmetics, products, and skincare, the distribution of product types in this study shows a dominance by clothing/fashion at 24% from total respondents and electronics/gadgets at 17%. Meanwhile, the food and beverage category contributed 9%, and household products was the category with the lowest percentage at 1%. This composition is in line with the characteristics of the respondents, as 60% of the total respondents were female, and females have a higher tendency to purchase personal care and fashion products and are more active in searching for information before purchasing. The data also demonstrate that although men commonly use cosmetics and skincare, women still dominate the Indonesian beauty market. Furthermore, most respondents were students (85%) with incomes below IDR 1 million (50%), indicating that the primary user group is young consumers with limited purchasing power. Nevertheless, respondents’ online shopping frequency was also relatively high, with 54% shopping 1–3 times per month and 28% 4–6 times per month. Based on the purchase stage, the results show that most respondents were making their first purchase. During their first purchase, consumers are typically in the exploration phase, exploring the product, evaluating its quality, building confidence in it, and choosing where to purchase. Consequently, consumers engage in a combination of cross-channel activities.
MEASUREMENT MODEL
The initial step of the analysis involves assessing the evaluation of validity, reliability, and model fit as measurement models in this research. The confirmatory factor analysis shows that the standardized loading on its respective factor is significant and above 0.7 for all items, which means all indicators in this research are valid. The value of average variance extracted (AVE) is shown in Table II. Then, reliability is demonstrated through the value of the Cronbach’s alpha or the value of composite reliability. It exceeded the threshold of 0.7, which is considered acceptable. Based on the Fornell–Larcker criterion (see Table III), it shows that the AVE root value on the diagonal is higher than the correlation between constructs so that the constructs of this study can explain their own variance better than the variance explained by other constructs in the model and have fulfilled discriminant validity.
Table II. Validity and reliability test
| Cronbach’s alpha | Composite reliability (rho_a) | Composite reliability (rho_c) | Average variance extracted (AVE) | |
|---|---|---|---|---|
| 0.780 | 0.846 | 0.869 | 0.691 | |
| 0.880 | 0.885 | 0.918 | 0.736 | |
| 0.928 | 0.929 | 0.954 | 0.875 | |
| 0.881 | 0.881 | 0.926 | 0.807 | |
| 0.703 | 0.721 | 0.837 | 0.635 | |
| 0.835 | 0.835 | 0.901 | 0.753 | |
| 0.888 | 0.889 | 0.931 | 0.817 | |
| 0.830 | 0.839 | 0.886 | 0.660 |
Table III. Fornell–Larcker criterion
| AOR | BA | INT | OC | SI | SR | SSA | TP | |
|---|---|---|---|---|---|---|---|---|
| 0.831 | ||||||||
| 0.386 | 0.858 | |||||||
| 0.451 | 0.542 | 0.935 | ||||||
| 0.404 | 0.744 | 0.590 | 0.899 | |||||
| 0.433 | 0.453 | 0.519 | 0.501 | 0.797 | ||||
| 0.545 | 0.552 | 0.716 | 0.630 | 0.507 | 0.868 | |||
| 0.405 | 0.649 | 0.550 | 0.638 | 0.460 | 0.566 | 0.904 | ||
| 0.511 | 0.398 | 0.524 | 0.434 | 0.606 | 0.483 | 0.430 | 0.813 |
HYPOTHESIS TESTING
Hypothesis testing regarding showrooming behavior is conducted. The significant examination was conducted for each path coefficient between variables and is illustrated in Fig. 2. Results indicated that SSA, online purchase convenience, and social influence have a positive effect on showrooming intention (H1, H3, and H4 Supported). This was followed by the positive effect of showrooming intention on showrooming behavior (H5 Supported). In contrast, BA does not significantly influence showrooming intention (H2 Rejected). Finally, showrooming behavior has a positive effect on the AoR (H6 Supported). Moderating time pressure on the relationship between intention and showrooming behavior had no significant effect (H7 Rejected). A summary of hypothesis testing is shown in Table IV.
Table IV. Summary of hypotheses testing
| Hypothesis | β | p-Value | Hypotheses | |
|---|---|---|---|---|
| H1 | Sales staff assistance-> showrooming intention | 0.063 | 0.00*** | Supported |
| H2 | Better assortment-> showrooming intention | 0.16 | 0.083ns | Rejected |
| H3 | Online purchase convenience-> showrooming intention | 0.063 | 0.000*** | Supported |
| H4 | Social influence-> showrooming intention | 0.047 | 0.000*** | Supported |
| H5 | Showrooming intention-> showrooming behavior | 0.044 | 0.000*** | Supported |
| H6 | Showrooming behavior-> avoidance of regret | 0.043 | 0.000*** | Supported |
| H7 | Time pressure* showrooming intention-> showrooming behavior | 0.035 | 0.195ns | Rejected |
CONCLUSION AND DISCUSSION
The study examined the positive relationship of channel characteristics (SSA, BA, and OC), social influence (subjective norm), and situational characteristics (consumers’ time pressure) as a moderating variable on showrooming behavior phenomena and AoR as consequences. The findings in the study clearly showed that the quality and helpfulness of sales staff in stores could motivate consumers to visit physical stores in search of product information before making a final purchase [9]. The research findings were consistent with [8] and were supported by the finding of [9,53] that SSA has a positive effect on showrooming intentions. Online channels offer various advantages, such as easy access, flexibility, and low-price comparisons. These advantages significantly increase consumer inclination to use showrooms. The findings of this study are consistent with those of other studies. These findings are consistent with [35,36] which show that the convenience of online purchases stimulates consumers to buy products online after conducting offline searches.
Furthermore, social influence was proven to be a driving factor for consumers in their intention to do showrooming. Consistent with existing research, it was proven that when others assume showrooming behavior is an accepted behavior, it encourages showrooming intentions [39,40,52].
This result might seem surprising that BA in online did not affect showrooming intention. This finding suggests that product availability or completeness is not the primary factor driving consumers to make online purchases after examining products in a physical store. Characteristics of young digitally savvy consumers make a significant influence on this finding. The findings of [54] proved that young online shoppers were known to be quality-oriented. These buyers typically tend to be more methodological and analytical in their purchasing process. They were willing to invest time to search, examine, evaluate, and select high-performance products.
This research empirically confirmed the assumption that the alleged AoR was a consequence of showrooming behavior proposed by research [45]. Online shopping carries risks and product uncertainties. Consumers often get products that might not match their expectations when purchased online. Showrooming is a consumer solution to overcome this problem. Consumers visiting physical stores to experience products before placing orders at online stores could reduce uncertainty.
Based on the results of the moderation test, the p-value was 0.195 (>0.05), indicating that the time pressure moderation interaction effect was declared insignificant. Fig. 3. shows that the slope of the line between intention to showrooming and showrooming behavior at low, medium, and high TP levels appears almost parallel. This indicates that the time pressure variable does not moderate the relationship between intention and actual behavior of showrooming. This study failed to prove that online is often used by buyers who had limited time [48]. So, when consumers do not have time, then the pressure will show the intention to act [25]. However, this could happen because even though consumers are pressed for time, they may still collect information extensively [25]. The findings of this study may be influenced by the purchase stage. The survey found that respondents predominantly engaged in showrooming during their first purchase stage. At this stage, consumers tend to be exploratory and unhurried, giving them time to compare prices and try products in physical stores before purchasing online. Therefore, time pressure was not a significant factor, as showrooming predominantly occurs in situations without time pressure.
THEORETICAL IMPLICATIONS AND MANAGERIAL IMPLICATIONS
This study aims to address the gap identified in previous studies on showrooming behavior. Given the limited number of scholarly works that comprehensively examine the determinants and consequences of showrooming, particularly in emerging markets, this study offers a significant theoretical contribution by integrating relevant behavioral frameworks and empirically examining the factors driving showrooming intentions and behavior in the context of a modern retail environment: first, this research provided a deeper understanding of omnichannel behavior from specific to showrooming from the consumer perspective. The findings suggested strategies for multichannel retailers to manage consumers’ complex behaviors and shopping uncertainties. Even though showrooming was considered a free-riding behavior from the perspective of some marketers, from the consumer side, this behavior prevents consumers from shopping regret. Second, this research will increase the understanding of retail, cross-channel selling, and channel-switching phenomena, especially in emerging markets. So, this research contributes to marketing literature. Third, this study integrates the TPB and SOBC models. The study findings extend the body of knowledge in marketing management by examining antecedents and consequences of showrooming behavior from consumers’ perspectives. The results also offer insight for retail practitioners to develop and enhance their strategies. Practical implications from this research are as follows: first, this research makes it possible to create the right marketing approach to help marketers determine the best strategy to overcome free-riding behavior.
For example, SSA and online convenience as the channel advantages of each channel have a significant influence on showrooming intention. This research’s findings explain the shift in the role of physical stores, which are now predominantly places to try products, explore, and reduce product uncertainty. Meanwhile, transactions are often conducted online due to their lower cost and convenience.
Furthermore, showrooming occurs during the initial purchase. The role of sales staff can have a significant contribution to this behavior. Retailers must develop an approach that includes offerings such as consultations and incentives across channels so that their services do not trigger showrooming but instead direct consumers to complete purchases within the retail ecosystem. Strengthening the physical store experience remains crucial so that stores become not just places to try but also competitive points of purchase.
Second, in this study, showrooming is a shopping strategy that enables consumers to avoid the regrets associated with purchasing through a single channel. The findings of this research can be used by managers to formulate strategies: when the risk of regret can be reduced through policies, pricing, and compelling information, consumers’ motivation to showroom may decrease. Finally, showrooming is closely tied to recent advances and changes in customer behavior within the retail industry. Research in this area can provide valuable insights into how retailers and sellers can effectively adapt to these behavioral changes, enabling them to meet customer expectations and maintain a competitive edge in this market.
LIMITATION
This study has several limitations. First, this research focuses on channel characteristics, while showrooming behavior can be influenced by various factors such as channel characteristics, situational characteristics, individual characteristics, cost aspects, and price matching strategies between online and offline channels. Furthermore, psychological factors such as FOMO (fear of missing out) among younger generations also potentially contribute to understanding this behavior. Exploring these factors provides a more comprehensive understanding of showrooming. Second, this study has limitations in the sample characteristics, where most respondents were young female students. Therefore, the findings of this study cannot be generalized to all consumer groups. Future research is recommended to include broader demographic segments to obtain more representative and generalizable results. Third, this study has failed to prove the variable of time pressure moderation. Future research will need to export other moderating variables that may affect the results. Finally, in methodological perspective, academics can use and combine different research methods for deep analysis about this showrooming phenomenon, such as in-depth interviews to uncover motivations, consumer responses, and consequences to the product and brand. In the business and academic world, the introduction of AI technology in the business world, especially retail business, has attracted attention and has been previously researched. Previous research has identified the role of AI in shaping the customer experience in an omnichannel context from the perspectives of consumers, retail managers, and consultants [55]. Findings indicate that AI-related variables, such as personalization, consistency, and flexibility, ultimately have the potential to influence consumer behavior across multiple channels. This study only discusses the concept of AI in changing the digital marketing landscape but does not specifically examine how AI influences decisions in showrooming. Given the increasingly significant role of AI in enhancing cross-channel interactions, further research can analyze how AI-related variables can influence consumer decisions in showrooming.
